SOLID MODELDIY Tools & Jigs19-Feb-2026
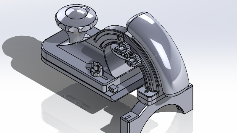
Adjustable edge sanding jig for the Einhell TE-RS 18 Li cordless random orbital sander.
WoodMechanica
8 Files
stl Format





+10
Description
This 3D-printable jig allows precise and repeatable edge sanding at continuously adjustable angles from approximately 45° to 90°.
Designed for DIY woodworkers, it improves stability, control, and consistency when sanding chamfers and edges.
✔ Stepless angle adjustment
✔ Stable sliding base
✔ Optimized for support-free 3D printing
✔ Modular design for future extensions
The mount is intended as a permanent attachment to the sander.
⚠️ This is a DIY tool accessory. Use at your own risk. The creator assumes no liability for damage, injury, or improper use.
Digital download only.
!!! Read Instruction !!!









