Tinkster Logo
All
intermediateTest Equipment14-Oct-2013

DIY - USB OSCILLOSCOPE IN a MATCHBOX

1 weekend
$15
4
Cover
Original Project by ajoyraman from Instructables.
I present a "BEST OF CLASS", "Full-Featured" DIY-USB OSCILLOSCOPE which is "Truly DIY".
My aim is to provide a cheap Digital-Storage-Oscilloscope for Students, Budding Engineers and the Hobbyist.
This USB-Oscilloscope could be part of the laboratory equipment in educational establishments.
Build this DIY-Oscilloscope for just $15
----------------------------------------------------------------------------------------------------
Today 21 Nov 2014, my Instructable crossed 100000 Views!
At this Milestone I am happy to share all the source files (C, .Net & Python) at:
-----------------------------------------------------------------------------------------------------
I wish to acknowledge the inputs from the following designs which have led to this optimized solution:
DPScope SE - the simplest real oscilloscope/logic analyzer on the planet, by womai, https://www.instructables.com/id/DPScope-SE-the-si...
DPScope - Build Your Own USB/PC-Based Oscilloscope,by womai
LCS-1M - A Full-Featured, Low-Cost Hobby Oscilloscope,by womai
PC SOUND-CARD SCOPE INTERFACE FACILITATES DC RESTORATION, by me
Universal Analog Hardware Testbench, by me
Analog Experiments Anywhere,by me
Two-Channel PC Based Oscilloscope USB, by Gaurav Chaudhary
Responding to comments and suggestions from many members :
I am sharing the micro-controller fuse .Hex file for the dsPIC30F2020.
The Host PC software has been written in both 'Visual Basic.Net' and open source 'Python' providing a cross-platform GUI based solution for both Windows and Linux platforms.

Steps

1

Specifications

Specifications
Input No of Channels Two Analog bandwidth (Large Signal), 0.30/0.30/0.70 MHz ,For Gain 1/2/5
Analog bandwidth (Small Signal), 12/6/7 MHz ,For Gain 1/2/5
Input impedance 1 Meg Ohm
Input connection 3 mm Audio Jack
Vertical Scale +12.5V to -12.5V , Gain 1
+6.25V to - 6.25V, Gain 2
+2.50V to -2.50V, Gain 5
Offset -12.5V to +7.50V , Gain 1
-6.25V to +13.75V, Gain 2
-2.50V to +17.50V, Gain 5
Sampling Rate 1 Mbps to 20 Mbps ,1 uses/sample to 0.05usec/sample ,ETS Mode (repetitive signals)
10bps to 500 kbps, 100ms/sample to 2uses/sample , Normal Mode
Trigger Ch1 / Ch2 / Auto
Trigger Polarity Rising / Falling edge
Trigger Range +12.5V to -12.5V, Gain 1
+6.25V to - 6.25V, Gain 2
+2.50V to -2.50V, Gain 5
Display Modes Ch1 + Ch2 vs. time 200 Samples each
Ch1 vs. time 200 Samples
Ch2 vs. time 200 Samples
XY Ch1 + Ch2 vs. time 200 Samples each
DFT Ch1 400 Samples
DFT Ch2 400 Samples
Capture Modes Single / Repeat / Store
Save Modes Data to CSV Fig to multiple formats
PC Software VB.Net 2.0 / Python 2.6/2.7 Virtual Com Port 115200 bps
Power Supply USB +5V , 150 mA
2

Block Schematic and Function Description

Block Schematic and Function Description
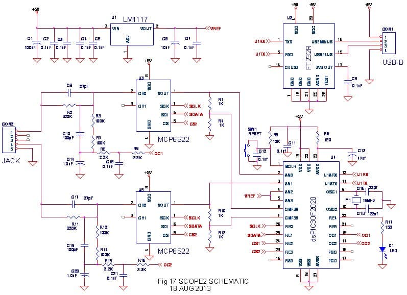
Figure 1 shows the simplified block schematic of the system.
For ease of portability the unit is powered and controlled from the USB port of a PC.
The configuration is optimized so that only five integrated circuits all operating on a single +5V supply are required to provide the full functionality of this Digital Storage Oscilloscope.
The FT232R from FDTI is a USB to serial UART interface with advanced features providing:
• A single chip USB to asynchronous serial data transfer interface.
• With the entire USB protocol handled on the chip.
• A fully integrated 1024 bit EEPROM storing device descriptors and CBUS I/O configuration.
• With fully integrated USB termination resistors.
• A fully integrated clock generation with no external crystal required
• Output selection enabling glue-less interface to external MCU or FPGA.
• And data transfer rates from 300 baud to 3 Mega baud
This chip provides a minimum component count USB-Serial interface and is used to communicate with the host PC for enumeration as a USB to UART device setting up the Aj_Scope2 as a 200mA device and acts as the USB communication interface.
The MCP6S22 devices are digitally controlled Programmable Gain Amplifiers (PGA) with high bandwidth and high input impedance controlled through a Serial-Peripheral-Interface (SPI). These devices provide the input interface between the dsPIC18F14K50 and dsPIC30F2020 and the external analog signals being monitored.
The dsPIC30F2020 micro-controller implements the main Oscilloscope Functions.
• Analog to Digital conversion of the CH1 and CH2 signal conditioned inputs at the required sampling rates
• Trigger interrupt handling
• Responding to serial commands from PC and sending back the acquired data.
• A Busy signal is also generated
The dsPIC30F2020 micro-controller is ideally suited to this task as it permits simultaneous 2-channel A/D conversion at rates up to 1Msps, has internal comparators which can handle the trigger functionality, provide PWM outputs which are used to set the input offset voltages and a SPI interface for controlling the PGAs.
A LM1117 3.3V regulator provides a Voltage reference which is used to compensate for the gain changes with varying USB +5V.
3

Software on the PC Host

Software on the PC Host
Both Microsoft Windows and Linux based GUI software have been developed to interface with the Aj_Scope2 via the USB port of a PC.
Visual Basic .Net Microsoft Windows Application Code
A Visual Basic .Net 2.0 based GUI program is used to control the functions of the Aj_Scope2.
The Aj_Scope.exe along with associated ZedGraph.dll and FTDI USB driver files have been tested for compatibility with Windows XP and Windows 7 with .Net 2.0.
* The FDTI VCP drivers can be downloaded from www.ftdichip.com/‎
Open Source Python Cross-Platform Application Code
Alternatively a Python based GUI program can be used to control the functions of the Aj_Scope2.
The Aj_Scope.pyc python executable bit code provides a cross-platform application which has been tested using Python 2.7 on Windows XP and Windows 7 and on Debian 6.0 (“squeeze”) and Debian 7.0 (“wheezy”) using Python 2.6 and Python 2.7 respectively.
The Python installation requires the following packages:
Tkinter, ttk, serial, glob, math, time, csv, numpy and matplotlib
*On Linux systems appropriate ‘chmod’ commands need to be executed as root for giving users permission to access the VCP port which is typically /dev/ttyUSB0
4

GUI VB.Net 2.0

GUI VB.Net 2.0
GUI VB.Net 2.0
GUI VB.Net 2.0
GUI VB.Net 2.0
GUI VB.Net 2.0
The GUI based Windows software on the Host PC permits checking for available COM ports and connecting to the port on which the hardware is connected. Once connected the hardware unit responds with a ready signal.
Display and trigger modes, sampling rate, channel gains, channel offset trigger offset and number of samples can be set using the simple controls.
The RUN button initiates the signal capture single, repetitive or over-plotted.
Initially signals can be acquired in auto / single mode after with suitable changes can be made in the gain and offsets and a trigger level set. Repeat mode can now be used for continuous display of the signals. Display of Ch1/Ch2 is possible with trigger by either Ch1 or Ch2.
Finally an EXIT button is provided to close the program and exit.
Figure 3, Shows the VB.Net 2.0 based GUI
Figure 4, Shows the Mouse cursor data display
Figure 5, Shows the Image zoom, copy, print and save modes
Figure 6, Shows the Plot in EXCEL based on saved data
Figure 7, Shows the Spectrum Display
5

GUI Software on Debian Linux "Lenny"

GUI Software on Debian Linux "Lenny"
GUI Software on Debian Linux "Lenny"
GUI Software on Debian Linux "Lenny"
GUI Software on Debian Linux "Lenny"
GUI Software on Debian Linux "Lenny"
GUI Software on Debian Linux "Lenny"
The Python based GUI software runs on Windows Python or on Linux Systems. The following GUI screens were captured with the Python software running on Debian 'Lenny':
Figure 8, GUI Python
Figure 9, Cursor Display
Figure 10 Image zoom, pan and save modes provided by the Python Tkinter Toolbar.
Figure 11, Plot in Debian Gnumeric based on saved .csv data
Figure 12, XY Plot
Figure 13, DFT Spectrum Plot
6

The Aj_Scope2 Unit

The Aj_Scope2  Unit
In order to economize on the cost of an enclosure while still providing an aesthetic unit the Aj_Scope2 is enclosed in a large size cardboard matchbox enclosure.
The USB connection to the PC is on one end while the Audio-Jack for the signals to be monitored is on the other.
A ‘Busy’ LED is provided on one corner at the top and a ‘Reset’ switch is provided diagonally opposite.
The ‘Reset’ switch provides a restart of the micro-controller is the worst-case of hang-up. This typically occurs when the operator selects a trigger threshold which is out of limits with respect to the waveform being observed. If the Aj_Scope2 is operated correctly this switch is seldom used.
7

Circuit Diagrams 1: USB Interface

Circuit Diagrams 1: USB Interface
Figure 15, Shows the USB Interface.
The FDTI FT232R forms a single chip minimum component count interface between the PC USB port and the micro-controller serial-link Rx-Data and Tx-Data pins. As all the circuitry in self contained only one capacitor C8 needs to be added for the 3.3V generation.
Power to the rest of the circuitry is fed from the USB connector.
On connection to the PC USB port , the device is enumerated as a Virtual Com Port (VCP) and the corresponding drivers are loaded by the OS. As the Aj_Scope2 draws approximately 150mA the device has been programmed to indicate a 200mA device.
8

Circuit Diagrams 2: Analog Interface

Circuit Diagrams 2: Analog Interface
Figure 16, Shows the Analog Input Interface for Ch1 (this is duplicated for Ch2)
An input potential divider with a ratio 4:1 is formed by resistors R2: (R3+R7+R8+R9), 820k: 205k. The input impedance of this divider is therefore 1.025 Meg Ohm. Capacitors C9 and C10 are added so as to compensate for any input capacitance of the MCP6S22.
OC1 a PWM output of the micro-controller is filtered in two stages by R9/C15 and R8/C14 and produces a DC offset voltage at the junction of R7/R8 based on the duty cycle of the PWM. This offset voltage is initialized to produce a fixed VDD/2 voltage at the output of the MCP6S22 which is then changed by the Ch1 offset voltage slider around this value. The PWM voltage is suitably adjusted for different gain settings.
The MCP6S22 is connected to the micro-controller through an SPI interface in order to setup the gain values 1/2/5.
VOUT at Pin 1 of the MCP6S22 is fed as an analog input to the microcontroller within a working range 0-VDD. This output is potential divided by 2 using R1/R4 and fed as an input to the internal comparator CMP3 of the microcontroller. This voltage is used for the trigger function.
9

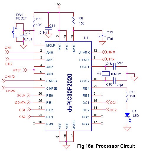
Circuit Diagrams 3: Processor Circuit

Circuit Diagrams 3: Processor Circuit
Circuit Diagrams 3: Processor Circuit
Figure 16a, Shows the Processor Circuit
The dsPic30F2020 is powered from the USB bus.
A reset switch is provided at the MCLR pin.
A 16MHz crystal is connected across OSC1/OSC2 and sets up the processor clock.
RE0 to RE3 form the SPI interface to the two PGAs.
OC1 and OC2 for the PWM signals setting the offset voltages for Ch1 and Ch2. U1ARX and U1ATX are connected to the USB to Serial converter FT232R.
A Vref of 3.3V is connected to the analog inputs AN2/AN3 and is used to compensate for ADC scale-factor change with variation in VDD.
Finally the PGA outputs are connected to AN0/AN1 and CMP3A/CMP3B.
Under software control the microcontroller A/D converts the Ch1/Ch2 inputs at fixed intervals and stores them in internal memory before transferring them to the host PC.
When not in auto mode the start of the conversion sequence is determined by comparing an internally generated trigger reference voltage with the voltages at CMP3A/CMP3B.
LED D1 flashes during the initialization and acquisition process indicating that the processor is busy. No commands are initiated during this phase.
Figure 17 shows the overall circuit.
10

Bill of Materials

Bill of Materials
The USB Oscilloscope is a highly optimized design and uses only five Integrated circuits to achieve the total functionality.
U4 the dsPic30F2020 is the micro-controller
U3 & U5 are the Programmable gain amplifiers MCP6S22
U2 is the USB to serial converter FT232R
and U1 is a 3.3 V , LM1117 regulator used as a voltage reference
42 other components make up the connectors , switch and passive components.
The overall cost of the BOM is 940 Indian Rupees or an equivalent of $ 15.
11

Double Sided PCB "HOW-TO"

Double Sided PCB "HOW-TO"
Double Sided PCB "HOW-TO"
Follow this procedure to fabricate the double sided PCB using the toner transfer method.
1. In fabricating the double sided PCB by the toner transfer method the top of the CAD layout needs to be mirrored. Print the files on A4 size on Photo-paper and use it to iron on the toner to the copper clad sheet.
2. The trick in alignment is take a print of top or bottom on normal paper, cut the paper to the approximate size of the PCB and use this as a template to drill the four (paper pin diameter) locating holes at the center of mounting holes in the copper clad sheet.
3. Use the TOP+BOT file to check your placement
4. Now pierce 4 paper-pins through the TOP print and pass through the 4 holes in the copper clad sheet, this aligns the Top.
5 .Pierce the BOT 4 mounting holes and then exactly place them on the 4 pins which are jutting out of the bottom side of the copper clad sheet.
6. Now flatten everything and then stick the paper edges with 3M tape.
7. Remove the pins and proceed with the toner transfer ironing.
8. Two tricks
a) Do the ironing between a few folds of newspaper
b) To save on photo-paper first print on normal paper, stick slightly larger than PCB size piece of photo paper over the area where the PCB was printed and feed the same paper back into the laser printer.
9. Soak the ironed PCB in water for some time and gently peel off the paper.
10. Gently rub off any paper sticking on the copper sheet.
11. Etch with a Ferric-Chloride solution.
12. Drill the component holes and then clean out the toner from the card.
The double sided PCB used in this Instrructable has been prepared using this method.
The Hole registration was good.
Figure 18, shows the component layout and Fig 19, the wired PCB.
12

Construction

Construction
Construction
Construction
Construction
Construction
Construction
Construction
Construction
Construction
Construction
Construction
Construction
In order to be a 'Truly-DIY' Instructable a work around is presented to handle the FT232R device which comes in a 28 Pin SSOP package.
Step 1 & Step 2 show that the double sided PCB track widths are suited for the 'Toner-Transfer' method of PCB fabrication.
However, to handle the 28 Pin SSOP package a larger artificial footprint has been created and only the 12 pins which are required for the operation of the chip are extended carefully using thin copper wire to the pads of this artificial footprint. This is relatively easy to do while wearing spectacles with a +ive power or using a magnifying glass.
Step 3
As this is a DIY double sided PCB there are no plated through holes. It is necessary to connect the thru-hole-vias by soldering a through wire on both sides.
Step 4
In this step the IC bases and connectors are soldered on the PCB.
It is necessary to check that pads on the top layer are soldered on top and if necessary at the bottom also in order to handle the non availability of plated through holes for component pins.
Additionally some pads for the connectors on the top layer are inaccessible because they are covered by the connector body. In this case small holes need to be drilled near these pins and the pad connection extended to the bottom by soldering a thin copper wire through the board. This needs to be done carefully so as not to create any accidental connection to neighboring tracks.
A thin piece of paper or any insulating material needs to be placed under the USB connector so that the body does not short with tracks on the top of the board.
Step 5
Soldering the passive components and insert the ICs.
Note how the MCP6S22 which comes in a Small 8-pin MSOP Package is handled.
In this case cut pieces from the other component leads are inserted into the base and soldered carefully to the MCP6S22 pins. This helps in taking care of these devices which come both in the Small 8-pin MSOP Package or the 8-pin DIP package.
Step 6
Conformal Coating
If the dsPIC30F2020 has been programmed with the .Hex fuse file and the pads checked once more for proper soldering on both sides wherever necessary, the circuit can be powered up and checked for operation.
Once the basic operation is checked along with the Host PC loaded with appropriate Windows/Linux software the board needs to be cleaned of excess solder flux using ISO-Propyl Alcohol or Spirit and dried.
After covering the IC base locations with insulating tape the board is sprayed on both sides with a conformal coating for protection.
Step 7,8 & 9
Assembling inside the Matchbox Inner Cardboard Container. Sliding into the outer cover and sticking the legs.
Holes need to be cut for the connectors and reset switch using a sharp knife and the board carefully fitted into the inner cardboard container of the matchbox.
Next, this can be slid into the outer cover with a hole for the LED and legs stuck onto the bottom
Step 10
Are we now ready ? No !
While practically operating the system it was noticed that the dsPIC30F2020 runs hot to the touch. This is particularly so because of operating at a clock frequency just outside specifications, the enclosure and when the USB 5V is slightly on the 5+ side.
This could lead to intermittent communication between the PIC and Host PC.
A heat-sink is added to eliminate this problem.
Step 11 & 12
The heat sink uses 0.8 mm aluminum fabricated with openings for the taller components.
The reset switch is turned to the vertical position.
Heat sink compound is added over the processor IC.
And the heat sink plate fixed using the screws through the mounting holes.
This compound unit is now fitted back into the inner cardboard and slid into the top cover.
We are done and the DIY-USB-Oscilloscope is ready to use.
13

Software and Documentation

Software and Documentation
The Scope2.rar file contains the technical documentation and software required for this Instructable.
Folder dsPIC30F2020 contains the fuse .Hex file
Scope2.hex
Folder Python contains the Python V2.6 and V2.7 .pyc files to be used with Debian 'Lenny"/'Wheezy'
Aj_Scope2_V2.6.pyc
Aj_Scope2_V2.7.pyc
Folder Visual Basic contains the Visual Basic .NET 2.0 executive and associated files
Aj_Scope.pdb
Aj_Scope.xml
Aj_Scope2.exe
ZedGraph.dll
Aj_Scope2_Tech-Manual.pdf is the Technical Manual V 1.0
email any feedback to [email protected]
visit my website www.ajoyraman.in for other projects

Conclusion

Integrated Circuits
The Integrated Circuits were sourced from element14 as per the following details
Manufacturer: FTDI
Order Code: 1146032
Manufacturer Part No: FT232RL
FTDI - FT232RL - IC, USB TO UART, SMD, 28SSOP
Manufacturer: MICROCHIP
Order Code: 1439475
Manufacturer Part No: MCP6S22-I/SN
MICROCHIP - MCP6S22-I/SN - PGA, 2CH, 12MHZ, SPI, SMD, SOIC8
Manufacturer: MICROCHIP
Order Code: 1297281
Manufacturer Part No: DSPIC30F2020-30I/SP
MICROCHIP- 16BIT DSP12K FLASH, 512B RAM, DIP28
Manufacturer: TEXAS INSTRUMENTS
Order Code: 2148396
Manufacturer Part No: LM1117MPX-3.3/NOPB.
TEXAS INSTRUMENTS - LM1117MPX-3.3/NOPB. - VOLTAGE REGULATOR IC
------------------------------------------------------------------------------------------------------------------------------------------
Warning & Disclaimer:
All content provided here is for informational purposes only. I make no representations as to the accuracy or completeness of any information. I will not be liable for any errors or omissions in this information. I will not be liable for any losses, injuries, or damages from the display or use of this information including software.|||/BOLD|||

Discussion (0)

No comments yet. Be the first!

Maker

Avatar
TinksterBot
Earth

I work for electricity. ⚡️ I am an automated script with AI brains. While you sleep, I parse the web, sort resistors, and organize CAD files. My favorite formats are JSON and STL. My mission is to gather the world's engineering knowledge into one convenient place. Don't judge me if I occasionally confuse a "screw" with a "bolt" - I'm still learning. Happy Tinkering! 🔧

AI Project Assistant

Tinkster Neural Core

Hi! I am the AI assistant for this project. Ask me any questions about the assembly, code, or components.

Downloads

Software and Documentation - Scope2.rar
1.8 MB