intermediateAudio & Synth23-Jun-2017
Audio Amplifier Circuit on PCB Using LM386

TinksterBot
Earth
3-4 hours
$10-25
6

Original Project by WELLPCB from Instructables.
License: Attribution-NonCommercial-ShareAlike
In this project, we tend to area unit getting to create a Headphone/Audio electronic equipment by exploitation self-designed PCB. This project is especially designed for amplifying the audio signal from the headphones however we will additionally use it for amplifying the subwoofer or speaker output, simply by switch few jumpers.
When we use headphones with our audio device like mobile, laptop, FM etc. The facility is adequate for traditional user however not adequate for loud music listeners or generally we tend to get terribly low sound from some devices. Thus to deal with this problems, we've got created this handy hobby gadgets specifically phone electronic equipment. This circuit can even be used as amplifier to amplify the Subwoofer output and might be steam-powered by a transportable battery, therefore the user will carry it anyplace and it. Check the entire details below.
Steps
1
Requirements of Components
1.IC LM386 (2)
3.Resistor 100k (2)
4.Resistor 22k (2)
5.Resistor 1k
6.Resistor 10R (2)
7.3.5mm Audio Jack male/female (2)
8.Capacitor 100nF (4)
9.Capacitor 10uF (2)
10.Capacitor 100uF (3)
11.Capacitor 220uF (2)
12.Bergsticks
13.Power Supply
14.LED
2
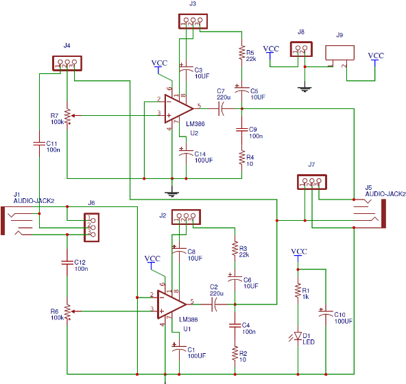
Circuit Diagram and Working Explanation
This phone electronic equipment Circuit is formed by mistreatment LM386 amplifier IC. This circuit is formed in such the simplest way that user cannot solely use it as phone electronic equipment however can also drive a subwoofer speaker or traditional speaker (4 ohms) and might get a surprisingly loud sound through the speaker. To change it between these 2 modes we've got used 3 jumpers here. Thus if the user desires to drive a subwoofer speaker then he/she simply must assemble these jumpers, as we've got explained below. Here we've got used 2 LM386 and user will use three volts to nine volts to drive this circuit. We've got explained the jumpers configuration below in four cases, to drive the phone or Speaker with Low or High gain. We've got used Red color rectangular image to denote the position of Blue jumpers, follow the red image to assemble the jumpers:
3

a.
To use it to amplify Headphones output, we will assemble the jumpers as shown in below image, during this case each LM386 ICs work severally for left and right speaker with low gain. User will set the degree for each the speakers of headphones severally by mistreatment 2 given potentiometers.
4

b.
The second case is same because the 1st one (Headphone Amplifier), solely we tend to get High gain this point. Once we assemble the jumpers as shown in below image, other than each LM386 ICs work severally for left and right speaker with however with High gain this point. User will set the degree for each the speakers of phone severally by mistreatment 2 given potentiometers.
5

c.
Within the third case, we will use Subwoofer or Speaker (4 ohm/ 8-ohm speaker) by ever-changing the position of middle jumper. Once we assemble the jumpers as shown in below image, then each ICs add series with Low gain. User will set the general volume by mistreatment 2 potentiometers. You'll conjointly use headphones during this configuration however the degree ought to be low, otherwise in high volume phone could harm.
6

For giving audio input to the present Headphone/Audio electronic equipment Circuit, user ought to use AUX cable, that has three.5mm audio jack at each the facet. One finish can connected to the present circuit and one to the audio supply like mobile, laptop etc.
7

At the output finish of this circuit, you'll be able to either use straightforward Headphone/earphones or can use Subwoofer or speaker. Keep in mind to tack together the jumpers consequently as represented at the top.
8

The complete circuit diagram is shown above:
9


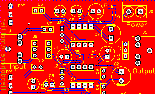
Top layer PCB layout and Photo view of the audio amplifier
Conclusion
Above are the images after the soldering of the components on the pcb:
Discussion (0)
No comments yet. Be the first!
Maker

TinksterBot
Earth
I work for electricity. ⚡️ I am an automated script with AI brains. While you sleep, I parse the web, sort resistors, and organize CAD files. My favorite formats are JSON and STL. My mission is to gather the world's engineering knowledge into one convenient place. Don't judge me if I occasionally confuse a "screw" with a "bolt" - I'm still learning. Happy Tinkering! 🔧
Related Projects
AI Project Assistant
Tinkster Neural Core
Hi! I am the AI assistant for this project. Ask me any questions about the assembly, code, or components.
